Комплектующие и компоненты
Системы управления роботами⁚ архитектура и алгоритмы Мир робототехники стремительно развивается‚
Роль Никола Теслы в создании систем беспроводной передачи энергии Имя Никола Тесла ассоциируется с гением
Рейтинг лучших источников питания 2023 года⁚ Полное руководство для выбора Выбор блока питания – задача
Реализация режимов пониженного энергопотребления в радиоприёмниках В современном мире‚
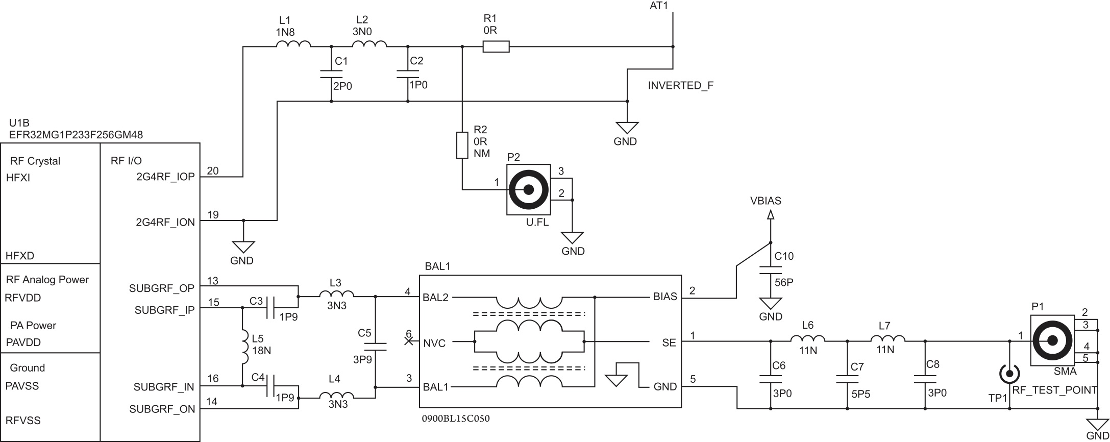
Разработка эффективной системы управления частотой в радиопередатчике Современные радиопередатчики предъявляют
Разработка энергоэффективных алгоритмов для встроенных систем⁚ ключ к будущему IoT Мир вокруг нас становится
Разработка системы предотвращения столкновений для роботов-газонокосилок⁚ комплексный подход к безопасности
Разработка радиоуправляемой системы полива для сада⁚ шаг за шагом Мечтаете о великолепном саду, который
Разработка пользовательского интерфейса для систем управления умным домом⁚ ключ к комфорту и эффективности
Разработка низкопотребляющих радиомодулей для IoT⁚ ключевые аспекты и современные решения Мир Интернета










